今年会官方网站
网站首页
政策法规
国家及地方法规
学院财务制度
机构设置
工作动态
通知公告
服务指南
党建工作
学生服务
资料下载
学校首页
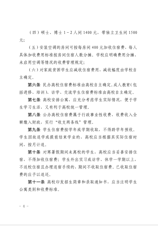
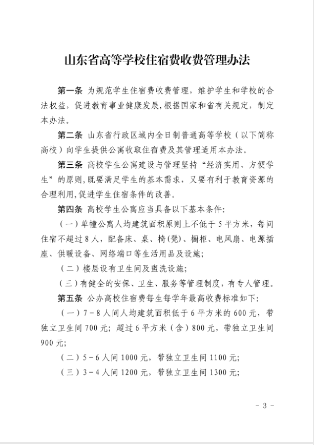
关于印发山东省高等学校住宿费收费管理办法的通知
发布者:
发布时间:2022年09月28日 10:00
浏览次数: